Bajnai Gordonhoz köthető szereplők állnak a Momentum plakátkampánya mögött

A Momentum plakátkampányt indított Magyar Péter támogatására, amelyet állami költségvetési forrásokból finanszíroz a párt. Az Ellenpont feltárta, hogy a kampányt a StreetFluence Kft. bonyolítja – ugyanaz a cég, amely 2022-ben is a párt mögött állt, és amelynek vezetője érintett volt a guruló dollárok botrányában. Az ügyről még a parlamentben is szó esett.
A Tisza Párt mögé beálló Momentum Mozgalom kampányt indított jobboldali influenszerek ellen, amivel Magyar Pétert akarják segíteni. A kampányban ugyanis olyanokat támadnak, akik kritikusak a Tisza Párttal szemben – írja az Ellenpont.

A Momentum hirdetéseinek finanszírozási ügye már 2023 tavaszán téma volt a parlamentben. Novák Előd (Mi Hazánk) felszólalásában a titkosszolgálati jelentésből nyilvánosságra került szerződéseket kifogásolta. Szerinte
a 2021 őszén alapított Street Fluence Kft. az akkori piaci ár egynegyedéért biztosította a Momentumnak az óriásplakát-kampányt.
A kft. tartós együttműködést épített ki emellett a DK-val, de a kormányhivatalok nyilvános adatbázisa alapján a Momentum 2026 januári kampányát is a Street Fluence bonyolítja.

Ennél is összetettebb a StreetFluence mögötti cégháló.
A kft. ügyvezetője, Sárándy Rajmund ugyanis egy másik hirdető élén is megtalálható: nevezetesen egyben a FelitunoMedia Kft. cégvezetője. A FelitunoMedia pedig a Bajnai Gordon köreihez köthető DatAdat-cégcsoporton keresztül jutott a guruló dollárokként ismertté vált Action for Democracy-s forrásokhoz.

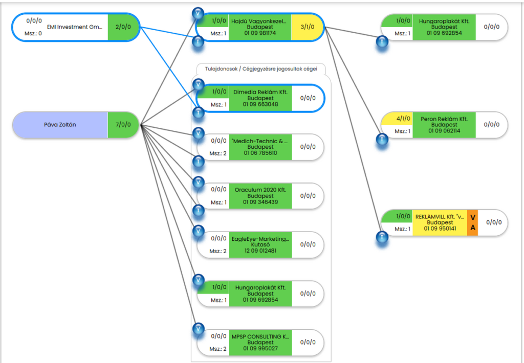
A kapcsolatot a bajorországi Kemptenben bejegyzett tulajdonos, az EMI Invest GmbH jelenti, melynek hivatalos képviselője a hazai közéletben ismeretlen Szabóné Kalmár Szilvia. Az EMI Invest(ment) GmbH kissé eltérő (talán szándékosan elírt) névvel, de ugyanazzal a németországi címmel ugyanis szintén megjelenik tagként a Hajdú Vagyonkezelőben, amely közvetlenül kötődik a cégjegyzésre jogosult ifj. Páva Zoltánhoz, a Páva tulajdonában álló Oraculum 2020 Kft.-hez.

Páva Zoltánék és a baloldali kampányok kapcsolatai
Az EzALényeg nevű gyurcsányista portál mögött álló Oraculum a 2020 és 2022 közötti választási kampány során kétmilliárd forintot kapott a Mindenki Magyarországa Mozgalmon keresztül a Korányi Dávid vezette Action for Democracytól, valamint egy svájci alapítványtól.
Érdekesség, hogy a kempteni EMI GmbH végelszámolás alatt álló magyar leánya, az EMI Online Kft., és az Oraculum egészen 2024 végéig ugyanabba a Dohány utcai irodába volt bejegyezve.
Ifj. Páva Zoltán – az egykori MSZP-s komlói polgármester és országgyűlési képviselő, idősebb Páva Zoltán fia – a Hungaroplakát Reklám Kft. tulajdonosa. A Hungaroplakát baloldali kapcsolatai régóta ismertek: már 2014-ben az MSZP kampányait támogatta, a 2022-es választási kampány egyik fő bázisa volt, tartósan együttműködik a DK-val, és jelenleg a fővárosi tömegközlekedési járművek reklámhelyeit üzemeltető konzorcium tagjaként is aktív.
Kinek a pénzéből hazudik a Momentum?
A Momentum legutóbbi plakátkampánya kapcsán a párt azt állította, hogy csak a költségvetési támogatás egy kis részét használta fel, és adománygyűjtő oldalt is indított a finanszírozásra. Hasonló magyarázatot adtak a pénzek eredetére már 2019-ben is.
Az idei, médiaszemélyiségek ellen irányuló kampány szlogenje azonban „a te pénzedből hazudnak neked”, ami legalábbis ironikusnak tűnik.
A Magyar Nemzet 2025-ös cikke szerint a Momentum 2024-ben összesen 861 millió forint bevételhez jutott, amelyből 745 millió forint a központi költségvetésből és a párt országgyűlési képviselőcsoportjának támogatásából származott.

Az önfelszámolást választó Momentum minden kampányát nagyrészt közpénzből finanszírozza, és a jelek szerint a 2025‑ös év sem hoz változást. Az „adománygyűjtő ládák” pedig – melyekről Karácsony Gergely 2022-ben beszélt – bármikor ismét előtérbe kerülhetnek.
(magyarnemzet.hu)





